With the rapid development of the industry, Tobtak takes the promotion of the entire industry as its own responsibility, and constantly carries out self-renewal and iteration. The application practice and industry benchmark cases of energy storage systems have been launched, which are widely recognized by customers.
Tobtak is on the cover, application practice and industry news of the 4th issue of "Data Center Setup +" magazine in 2022. Let's review the shining moments together!
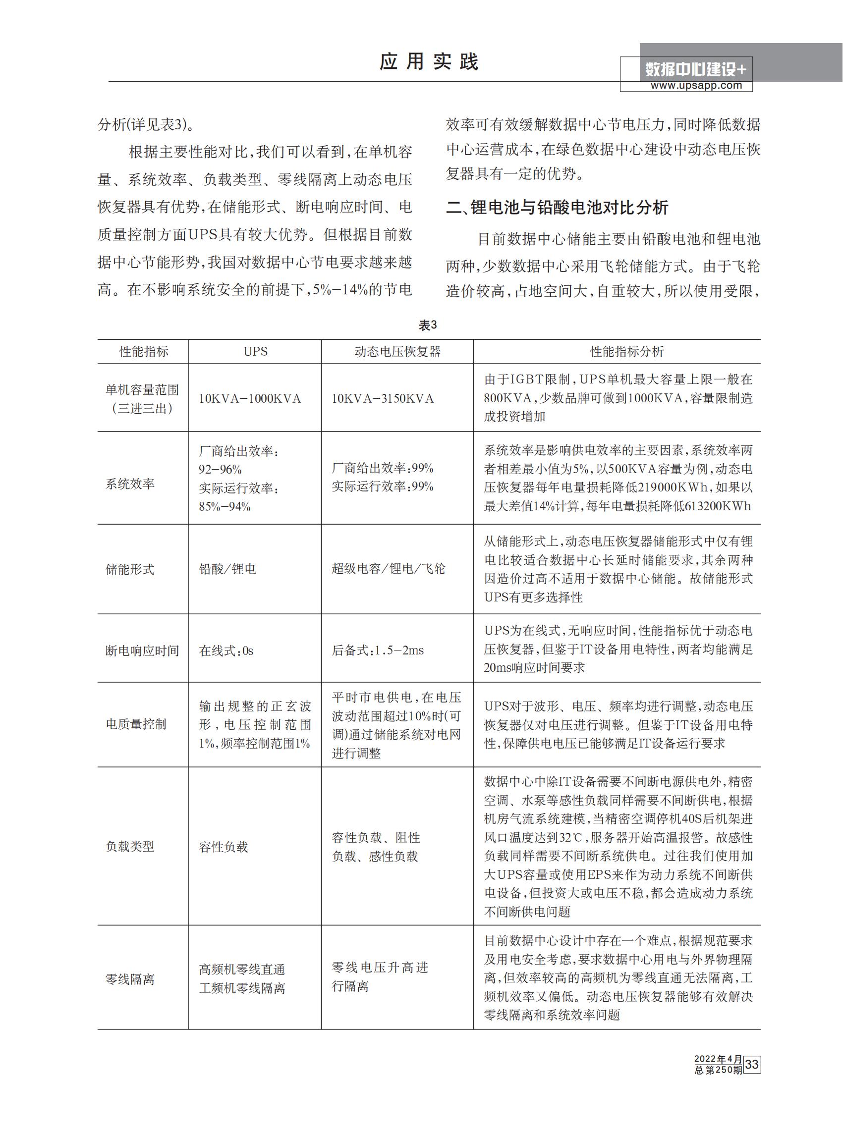
applied practice




Industry news
1. The relevant text, pictures and renderings of this tweet are indicative of the product/technology and are for reference only. Please refer to the actual product for the final standard.
2. The textual introduction of products/technologies in this tweet is intended to provide relevant information and in no way constitutes any representation, promise or guarantee, and ultimately the contract between the two parties shall prevail.
3. Some of the picture materials in the article come from the Internet. If there is any infringement, please contact us to delete it.